D3078次列车多人阳性,已停运
7月22日,江苏省淮安市洪泽区某企业组织67名员工到湖南张家界旅游,7月27日从荆州乘D3078次列车抵达合肥南站。
该趟列车已发现多名新冠阳性人员,且不在同一车厢。包括:
江苏淮安某企业5名核酸阳性检测人员(13车1人、15车1人、16车3人);
湖北黄冈红安县一8岁男童核酸阳性;
上述男童母亲已被通报为无症状感染者。
另有海口1例确诊病例,和荆州2例确诊病例,与上述淮安市旅游团7月27日下午在荆州火车站候车厅有轨迹交集。
目前,该旅游团曾乘坐的D3078次列车已停运。
北京新增1例,该地区人员原则上不允许出京
8月2日0时至15时,北京新增1例京外关联本地新冠肺炎确诊病例,为7月29日公布确诊病例的密切接触者。
北京市疾控中心提醒返京人员主动报告行程。
甘家口街道地区人员原则上不允许出京,确需出京者,须持健康宝“绿码”及48小时内核酸检测阴性证明。
7月25日G486列车已出现三名确诊患者
北京8月2日新增的京外关联本土新冠肺炎确诊病例,曾于7月25日乘坐G486从湖南长沙抵达北京,是此前7月29日公布的确诊病例的密切接触者。
7月28日0时至7月29日12时,北京新增2例京外疫情关联新冠肺炎确诊病例,均为湖南张家界返京人员。二人系夫妻,7月25日乘坐G486抵达北京,座位在5车厢。
至此,7月25日G486列车已出现三名确诊患者。
铁路暂停高风险地区进京列车售票
从8月1日起,北京市提升进京管控等级,严控中高风险地区人员进京,对出现病例地区的人员限制进京,暂停来京航班、列车、客车班线。强化进京通道管控,铁路、民航和公路检查站严格查验。
目前搜索8月2日至8月16日由南京、郑州开往北京方向的高铁和普速车次,均已无法购票。
再次提醒,来自中高风险地区人员,或者与确诊病例有接触、轨迹交叉人员,请及时报备。
全国31省市区发布提醒:非必要不出省,不离市
截至2021年8月1日18时,全国共有31个省(自治区、直辖市)发布疫情防控出行提醒:“非必要不出省、不离市”或“减少出省、出市”。
机票价格陡降
受疫情影响,暑假机票价格开始回落,比如:
天津飞重庆单程,之前含税在600~700元左右,近期陡降到含税300多元。
成都飞北京单程,之前含税价格700元左右,近期陡降到400元左右。
上海飞广州单程,之前含税400元左右,近期最低降到了250元左右。
(以下是第三方平台价格截图,未含税)
(以上价格走势图来自“十六番旅行APP-D圈-机票走势”,进入后选择你想看的出发地、目的地,点击“搜索”,就能看到啦。)
新疆防疫政策汇总
昨日汇总的新疆防疫政策(来自 新疆旅游协会)。
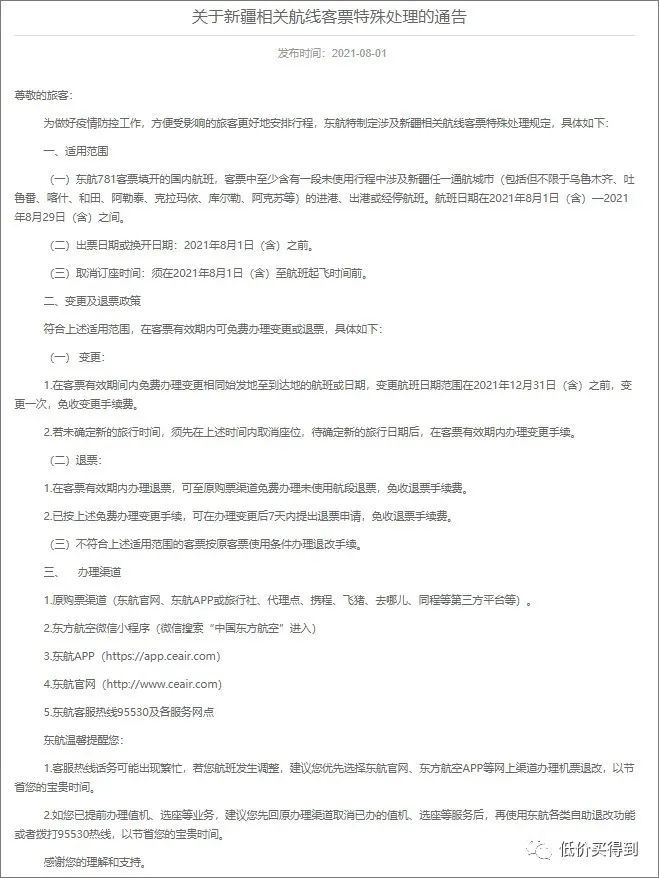
新疆的防疫政策一般都很严格,东航8月1日发布了新疆相关航线的处理办法,航班日期8.1-8.29,8.1(含)之前出票,8.1(含)~起飞前取消订座,可免费改签一次至年底之前。
总之,这段时间大家还是减少不必要的出游,做好防护措施吧。
十六番旅行APP 新功能“懒人地图”,不仅可以看到旅行线路,还能看到哪里好玩哪里好吃,要怎么避坑等关键信息。既可以作为行前参考,又可以当做旅途中的地图、路书!有了“懒人地图”,说走就走!目前四川、三亚、重庆、厦门、云南、广州、上海、北京的地图都已经上线!
功能入口:网页链接
















此文章暂无评论